预约参观
首页
关于我们
相关资讯
未来规划
投资者关系
下载中心
法律免责声明
首页
>>
投资者关系
>>
通函
详细内容
通函
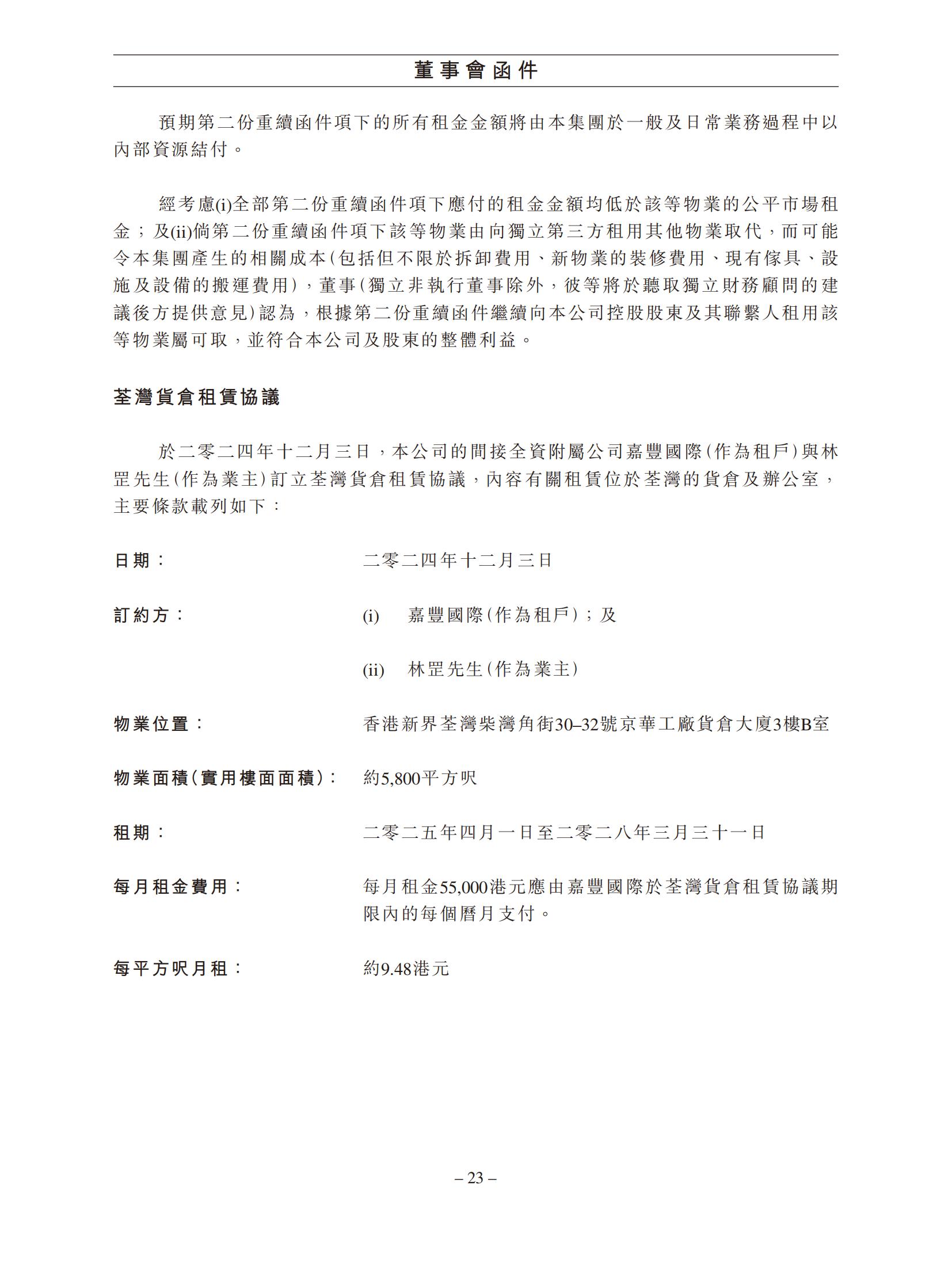
有关:(1) 续签现有租约;及 (2) 签订新租赁协议的须予披露及关联交易,以及股东特别大会通告
Copyright © 2025 广州嘉涛老年服务有限公司
关于我们
未来规划
投资者关系
下载中心
法律免责声明